Fig. 3
Download original image
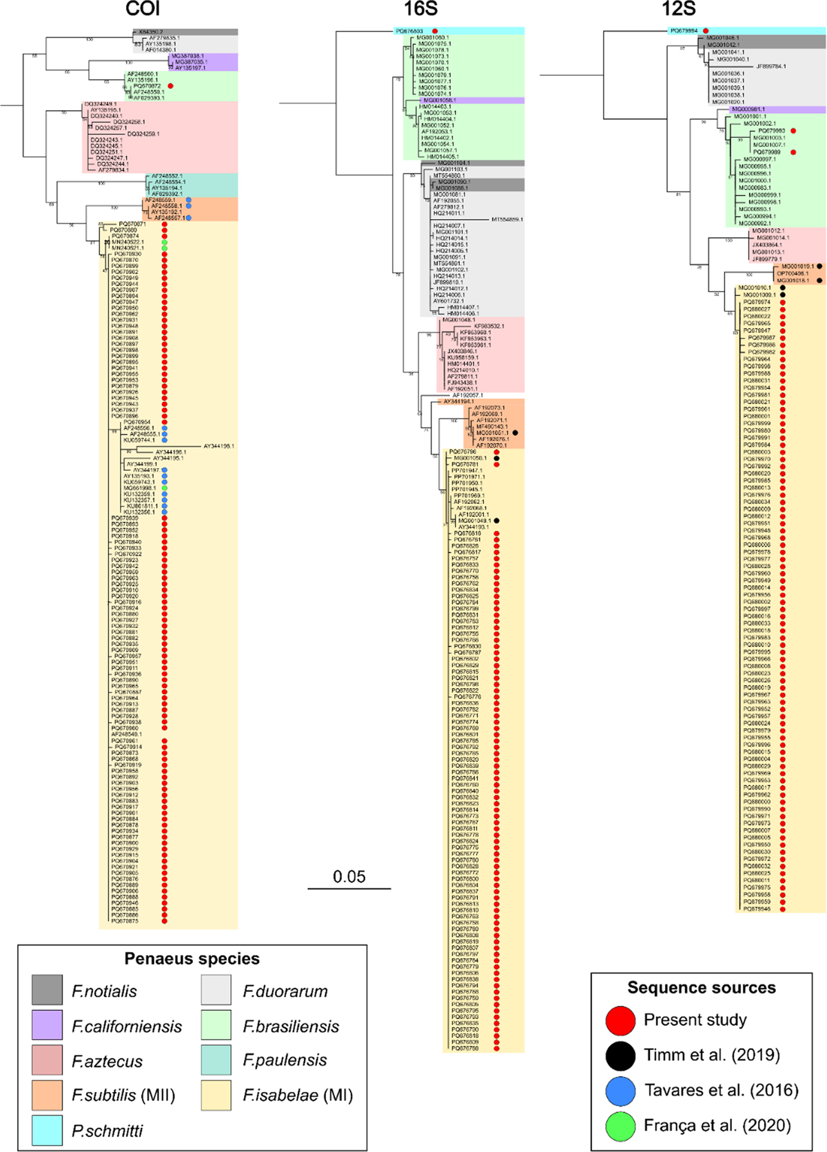
Phylogenetic tree based on nucleotide sequences for the COI (9-10), 16S, and 12S genes of Penaeus species. Sequences of the COI (9-10), 16S, and 12S marker genes were retrieved from GenBank for all species of the Penaeus genus (10-14-24), with each species highlighted by a distinct background colour. Sequence sources are indicated by coloured circles: red for the present study, blue for Tavares et al. (2016), black for Timm et al. (2016), and green for França et al. (2020).
Current usage metrics show cumulative count of Article Views (full-text article views including HTML views, PDF and ePub downloads, according to the available data) and Abstracts Views on Vision4Press platform.
Data correspond to usage on the plateform after 2015. The current usage metrics is available 48-96 hours after online publication and is updated daily on week days.
Initial download of the metrics may take a while.
